<【股票配资网站】>独角兽基金十万个为什么:战略配售基金投资价值、购买方式及风险全解析?【股票配资网站】>
【独角兽基金十万个为什么:20问20答 你想知道的全在这里】究竟战略配售基金的投资价值多大?战略配售基金该如何买?风险在何方?基金君整理了20问20答,介绍下对这类产品的各种细节。(中国基金报)
以中国存托凭证(CDR)为布局方向的战略配售基金正以闪电速度向投资者赶来。
上报仅一周的6只“3年封闭运作战略配售灵活配置混合型基金”全部获得批文,并且于今日全部发布了IPO招募文件,将于6月11日(下周一)上演“同台竞技”。
据基金君了解,6月11日至6月15日面向个人投资者发售,6月19日面向机构投资者发售。按每只最高500亿元募集规模测算,6只战略配售基金的总发行额度或将达到3000亿元。首批申报的这六只独角兽基金在天天基金也有销售!点此预先开户,发售即买>>
究竟战略配售基金的投资价值多大?战略配售基金该如何买?风险在何方?基金君整理了20问20答,介绍下对这类产品的各种细节:
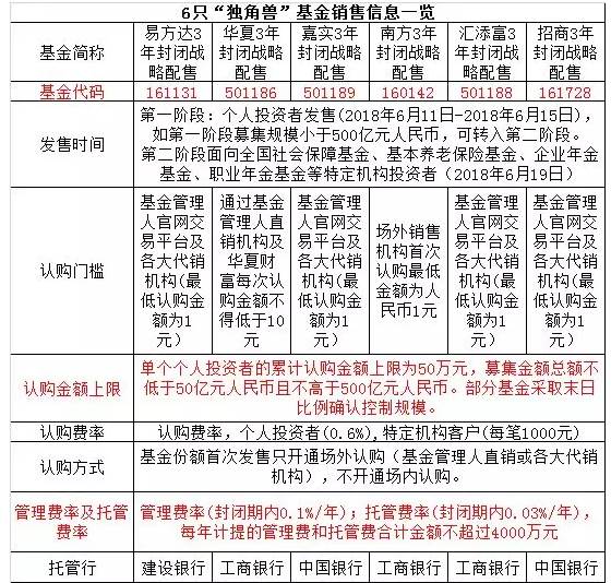
认购细节可以看这种大图:


基金君整理的战略配售基金20问20答
1、战略配售基金的主要投资策略是什么?
答:从6只战略配售基金来看,在封闭运作期内,主要采用战略配售和固定收益两种投资策略。这就意味着,这些基金主要以战略配售方式投资优质创新企业的股票或存托凭证(CDR),其他仓位主要是进行固定收益品种投资等。
2、目前战略配售基金之类产品的潜在投资标的有哪些?
答:(1)6家境外已上市或拟上市创新企业:按照当前的市值,有6家企业满足条件,CDR的融资规模预计能够到达1800-3600亿元,约为A股当前市值的0.3%-0.6%。
(2)25家境内尚未上市创新企:2017年3月,科技部发布的《2017年中国独角兽企业发展报告》,共有164家企业上榜,满足条件的企业共30家(估值200亿以上),排除已上市的宁德时代等,总融资规模达到3600亿元左右。
3、各大战略配售基金的拟任基金经理究竟是谁?
答:

4、具体募集时间为何?
答:第一阶段:个人投资者(6月11日至6月15日),第二阶段: 全国社会保障基金、基本养老保险基金、企业年金基金、职业年金(6月19日)。
第一阶段募集期结束后,基金募集规模若是没有达到500亿元,进入第二阶段募集期。值得注意的是,战略配售基金只通过场外公开发售,没有场内发售。
5、6大战略配售基金的托管行是哪些?
答:

6、6大战略配售基金的销售渠道是哪些?
答:天天基金全面代销这六只独角兽基金。点此预先开户,发售即买>>
7、战略配售基金的流动性如何?
答:合同生效后的前三年为封闭运作期;在封闭运作期内,每6个月受限开放一次申购独角兽基金十万个为什么:战略配售基金投资价值、购买方式及风险全解析?,不办理赎回;封闭运作期届满后转为上市开放式基金(LOF)。
基金产品生效6个月之后在交易所上市,投资者可将其持有的场外基金份额通过办理跨系统转托管业务转至场内后上市交易。这也意味着封闭期也是可以交易的,不过可能会有折溢价的波动。
8、认购费用是多少?
答:个人投资者:0.6%。(申购费也是0.6%)
特定机构投资者:每笔1000元。
9、基金门槛多高,多少钱可以买?
答:1元起售,上限50万元(含认购费)。
10、战略配售基金募集期是否有额度限制?

答:首次募集规模下限为50亿,而上限为500亿人民币。
11、如果募集资金超过500亿怎么办?
答:募集期内任何一天认购申请金额超过500亿元,将采取末日比例配售确认。
12、单一个人投资者限额为50万,超过50万怎么办?
答:1元起售天天基金股票开户,但单一个人投资者认购单一基金最高认购规模上限为50万元,若单一个人投资者在所有销售机构合计认购金额超过50万元,超过部分无效。
如果一定要超过50万,可以多买几只基金,最多可以6只战略配售基金都买了,上限是300万,注意300万是含认购费的。
13、现在不买,以后还能买么?
答:第一、战略配售基金3年封闭期内,每6个月受限开放一次,受限开放期可以申购。
第二、6个月之后将会在交易所上市,届时可以场内交易,可以买。
第三、不过还是受到50万上限的限制。
14、基金的管理费、托管费如何收取?
答:6只战略配售采取“历史性”超低费率。
管理费:0.10%/年(行业历史性最低)
托管费:0.03%/年(行业历史性最低)
需要指出:封闭运作期内,每年计提的管理费和托管费合计金额不超过4000万元。
15、赎回费率多少?
答:封闭期内不能赎回,3年期满转为开放式基金之后,持有6个月之后没有赎回费。

16、战略配售基金的分红原则?
答:部分战略配售基金的收益分配原则是,在符合有关基金分红条件的前提下,基金每年收益分配次数最多为12次,每次收益分配比例不得低于该次可供分配利润的25%,若《基金合同》生效不满3个月可不进行收益分配。
17、封闭期如果需要钱的话,可以赎回么?
答:三年封闭期内是不能赎回的,若是有资金需求,可以等基金上市之后跨系统转托管到场内卖出,场内交易需要考虑基金份额二级市场的折价风险。
18、三年后战略配售基金怎么办?
答:6只战略配售基金封闭运作期届满后,转为上市开放式基金(LOF)。
19、相对于其他基金,战略基金面临的风险有哪些?
答:其实相对于投资于A股的基金,战略配售基金主要有四个风险值得关注。
第一是和海外市场关联度较高,对海外市场涨跌更为密切,需关注风险。
第二是战略配售股票投资,可能面临相关资产价值大幅波动、流动性受限以及估值风险等风险。
第三则是封闭期内不能赎回的流动性风险。
第四,基金份额二级市场交易价格的折溢价风险。此外还面临市场风险、流动性风险、管理风险等其他一般风险。
20、上市交易后战略配售基金会折价么?
答:这个很难预测。从目前来看,定增基金上市不少处于折价状态,但也有溢价的情况存在。综上所述,战略配售基金二级市场转让可能出现折溢价,以及锁定三年,都是值得注意的风险因素。

(天天基金即将发售,点此抢先开户)


