<【股票配资网站】>银行现金理财收益率将下滑 接近货基水平【股票配资网站】>
摘要
为防范流动性风险,中国银保监会、人民银行发布了《关于规范现金管理类理财产品管理有关事项的通知》,在定义、销售办法、投资管理、估值方式以及流动性和杠杆等方面对现金管理类产品进行了严格的要求。自此,现金管理类产品与货币市场基金等同类产品监管标准保持一致。目前,距离现金管理类理财产品整改完成期限已不足半年时间,银行正加快现金管理类理财产品的整改进度,按照监管要求压降规模、调整产品形态。整体来看,调整主要涉及单只产品规模上限调低,快速赎回业务限额,现金管理类产品整体规模限制,申购赎回安排调整,投资范围调整等。结合货币基金此前整改的经验,我们认为,在现金管理类理财产品整改实施后,部分现金管理类产品可投资产的范围明显缩窄,收益率下降成必然趋势,很大可能会与货币基金持平;规模方面,短期适当压降,产品新发亦会受影响,但长期来看,各机构对现金管理类产品的重视程度不会明显下降,只是存续规模增速将有所放缓。整改后的现金管理类理财产品无论是相较于货币基金还是其他银行理财产品,其仍具备一定的优势。严格的监管使得现金管理类理财产品真正回归了“现金管理”属性。凭借其优秀的资金流动性和更强的抗风险能力,现金管理类理财产品依然是需要兼顾流动性和收益性的投资者的良好选择,依然适合用于管理日常资金。但考虑到收益性,建议根据自身风险偏好,合理分散投资。
一、现金管理类产品全面整改,监管实现统一
现金管理类产品与货币基金类似,都是面向社会公众公开发行,投资者每日可认购赎回,具备较高流动性的理财产品。但这类产品容易因大规模集中申赎引发流动性风险,风险外溢性强。所以,为了防范理财产品申赎过程中可能出现的流动性风险,促进现金管理类产品业务规范健康发展,中国银保监会、人民银行发布了《关于规范现金管理类理财产品管理有关事项的通知》(下文简称为新规),促进现金管理类理财产品业务规范运作,依法保护投资者合法权益。
(一)现金管理类产品进入全面整改阶段
新规对现金管理类产品的调整主要集中在定义、销售、投资管理、估值方式以及流动性和杠杆等方面。
1.定义
新规中明确了对现金管理类产品的定义,整体来看,判断标准更为严格。
2.销售方面
加强认购赎回管理。当日认购的现金管理类产品份额应当自下一个交易日起享有该产品的分配权益;对于超额认购份额征收强制赎回费,控制现金管理类理财产品投资者的结构;对于超额赎回,可采取延期办理部分赎回申请或延缓支付,以避免因大规模赎回可能引发的流动性风险。
与新规出台前相比,对赎回规模进行了严格的限制,要求审慎设定投资者在提交现金管理类产品赎回申请当日取得赎回金额的额度,对单个投资者在单个销售渠道持有的单只产品单个自然日的赎回金额设定不高于1万元上限。
3.投资管理方面
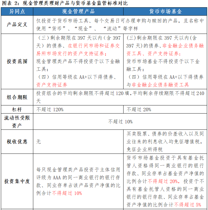
一是明确现金管理类理财产品的投资范围,债券剩余期限须严格控制在397天以内(含397天),且不再能投资信用等级在AA+以下的债券。二是降低投资者集中度,对单一信用主体或单一产品设定了投资占比上限,控制投资集中度。
与新规出台前相比,可投资范围大幅度减少,资产投向以货币工具为主,不得投向低评级、长久期债券如一些低资质银行的资本补充工具。
4.估值方式
一是明确了现金管理类产品“摊余成本+影子定价”的估值核算要求,二是充分借鉴货币市场基金规模与其风险准备金挂钩的做法,同时结合理财业务现实情况,合理设定使用摊余成本法核算的现金管理类产品规模上限。
与新规出台前相比,严格规定了估值方式,同时通过风险准备金限制了现金管理类产品的规模。
5.流动性和杠杆方面
一是加强投资组合流动性管理,规定现金管理类产品持有高流动性资产比例下限和流动性受限资产比例上限。二是加强杠杆管控,要求现金管理类产品的杠杆水平不得超过120%。三是加强久期管理,限制投资组合的平均剩余期限不得超过120天,平均剩余存续期限不得超过240天。四是强化投资者分散程度。五是加强融资交易管理。
与新规出台前相比,杠杆率和平均剩余存续期限的要求更为严格,监管导向向公募基金看齐。

(二)货基与现金管理类产品监管规则基本实现了统一
货币市场基金和现金管理类产品都被投资者形象地称为是“活期理财”,主要是因为两者都可每日申赎,具有较高的流动性。因此新规充分借鉴国内外同类资管产品的监管制度,确保与货币市场基金等同类产品监管标准保持一致,促进公平竞争,防范监管套利。这就意味着,隶属于证监会的货币基金和隶属于银保监会的现金管理类理财产品在监管规则上实现了统一。

通过对监管政策的对比,不难发现,虽然现金管理类理财产品和货币基金在部分内容上存在些许差异,但在投资者投资范围、规模控制、集中度限制、认购赎回等所有方面基本趋同,这也符合“促进公平竞争,防范监管套利”发展方向。
二、整改大限将至,现金管理类产品还好吗?
自新规发布以来,现金管理类理财产品的存续规模从2021年6月末的7.78万亿元增长至2021年年末的9.29万亿元。目前过渡期已经过去了一大半时间,各家银行和理财公司都进行了相应的调整,那调整如何呢?
受限于信息披露情况,我们选取了2022年6月末存续的理财公司现金管理类产品为样本,观察现金管理类产品的调整情况。整体来看,调整主要涉及单只产品规模上限调低,快速赎回业务限额,现金管理类产品整体规模限制,申购赎回安排调整,投资范围调整等。
(一)申赎规则遭整改
6月末存续的理财公司发行的现金管理类产品共115款(收录申赎信息),其中仅有汇华理财的一款产品是申购确认日和赎回确认日均为T+2,其余产品还是主要集中在T+0和T+1。平安理财、中银理财、信银理财、华夏理财、苏银理财、交银理财、上银理财等理财公司发行的现金管理类产品均为T+1申赎的产品;杭银理财、招银理财、兴银理财、建信理财等理财公司发行的现金管理类产品除T+1申赎的产品外,还有支持快速赎回当天到账的产品;青银理财、中邮理财、徽银理财均为T+0申赎的产品。


(二)快赎规模受限制
对于支持T+0快速赎回的产品,理财公司对产品赎回的规模上限进行了限制,例如工银理财发行的“工银理财·添利宝鑫享净值型理财产品()”设置快赎上限为1万元,建信理财的“建信理财"建信宝"按日开放式净值型理财产品”、平安理财的“平安理财-天天成长1号现金管理类人民币净值型理财产品”均快赎1万元实时到账,招银理财多款现金管理类产品快赎上限为1万元,中邮理财近期也将多款产品单个个人客户累计赎回上限调整为5万份。通过限制快速赎回金额或份额,能够有效地降低发生流动性风险的可能性,维护市场安全。
但从市场情况来看,还未严格达到监管的标准,现在过渡期尚未结束,整改仍在继续,对于快赎规模的限制是新规出台的重要内容,需要引起各家机构的重视。

(三)规模压降达要求
从最直观的存续规模来看,多家理财公司现金管理类产品的规模呈现出下降趋势。根据新规要求,商业银行、理财公司应当对采用摊余成本法进行核算的现金管理类产品实施规模控制;商业银行需挂钩月末资产净值,而理财公司则挂钩风险准备金,严格控制其存续的现金管理类产品规模。理财公司若要满足监管的要求,可以通过压降现金管理类产品的规模,也可以通过提高其风险准备金月末余额的方式。
今年8月份中国银保监会新发布的《理财公司内部控制管理办法》再次对理财公司风险准备金进行了严格的要求,要求理财公司建立风险准备金管理制度,按照规定计提风险准备金并进行单独管理。随着过渡期结束,压降现金管理类产品的规模,提高风险准备金,满足监管的要求是各家机构最终的目标。从普益标准统计的数据来看,多家理财机构通过合理压降规模的方式,减缓现金管理类产品的规模增长,达到监管的要求。

(四)资产配置有变化
从理财公司理财产品2021年末和2022年6月末资产配置情况来看,配置债券资产合计占比由50.30%降至了40.38%银行现金理财收益率将下滑 接近货基水平,而配置现金及银行存款、同业存单资产的占比明显增加,一方面是由于过渡期接近尾声,各家机构存在降久期,提升流动性的需求,需要货币市场工具等高流动性资产提升整体的流动性,另一方面,受限于新规对投资范围和禁止投资范围的严格要求,部分债券不再属于可投范围内,整体资产配置情况发生了比较明显的变化。

三、整改后的现金管理类产品将向何方?

在金融市场,货币基金与现金管理类银行产品均能够同时满足收益和流动性要求,且资金量大体相当,因而互为最重要的竞品。因现金管理类产品新规与货币基金此前的整改规范基本统一,因而可结合货币基金此前整改的经验,预测现金管理类产品之后的发展方向。
(一)整改后投资范围缩窄,收益率承压,但降幅有限
1、货币市场基金整改后收益率明显降低
《货币市场基金监督管理办法(征求意见稿)》于2015年5月发布,而货币基金平均收益率于2015年初开始持续显著下降,直至2016年底完成整改后,才有所回升。考虑到行业内接收到政策信息的时间一般早于政策的正式发布时间,因而平均收益的下降与征求意见稿的发布时间基本一致。2018年起货币基金的平均收益率持续下滑,当前基本维持在2%上下,但平均收益率的波动明显减小,收益更为平稳。

2.现金管理类产品整改后收益可能进一步下降,但降幅有限
从货币基金整改前后的平均收益率来看,整改后的平均收益虽有波动,但相较整改前降幅明显,尤其是目前的平均收益率相较整改前约下降了一半。但同时也可见,近三年的平均收益率波动明显小于三年前,说明其整改效果已基本呈现,收益率已趋于平稳。
因而可推断,在现金管理类产品整改实施后,可投资产的范围明显缩窄,而此前用于增厚收益的众多不合规资产也需在过渡期结束前完成整改,部分产品收益率势必会受到一定影响。
但现金管理类产品整改设置了两年的过渡期,目前过渡期仅剩3个月,大部分产品的资产配置、估值方法等已经进行了调整。如下图所示,近两年现金管理类产品的平均收益持续下降,目前已降至2.5%左右,但仍略高于货币基金平均收益水平。因而银行短期理财产品收益率,考虑到部分现金管理类产品尚未完成整改,预计短期的平均收益率仍可能出现小幅下降,但目前与货币基金的利差已缩窄至0.5%左右,因而收益率的降幅有限。

(二)存续规模短期可能出现小幅下降,长期增速将放缓
1、货币市场基金整改后存续规模短期下降,长期增速放缓
从下图可以看出,在2016年初货币基金整改开始,其存续规模一改之前的增长趋势,1年内出现了明显波动并出现了小幅下降,但在1年后经历迅速上升期后规模增速逐渐放缓。
2、现金管理类产品整改后存续规模可能出现小幅下降,长期增速将放缓
短期来看,为满足新规的各项要求,各银行需着力对存量现金管理类产品进行整改,可能会对不合规资产进行变现,并适当压降现有产品的存续规模,同时可能暂缓现金管理类产品的新发。
从下表可以看出,现金管理类产品的存续规模在2021年持续上涨,今年一季度有了一定下降,近半年来的规模相对平稳。为符合新规要求,现金管理类产品的存续规模在过渡期结束甚至正式实施后的一年内,仍有可能出现小幅下降。但现金管理类产品依然是银行吸纳资金、满足客户流动性要求的重要途径,对比同期货币基金的规模来看,现金管理类产品的存续规模长期仍有上升空间,预计经过产品合规性整改后,各机构对现金管理类产品的重视程度不会明显下降,但存续规模增速将有所放缓。

(三)资金可能流向竞品理财产品,整改对机构投资者的需求影响更大
1、资金可能流向其他低风险高流动性理财产品
随着现金管理类产品的收益率下降,其收益率与其他银行理财产品收益率的差距拉大。因而,将促使投资者根据资金的流动性要求,重新调整现金管理类产品的投资额度,将部分资金转投其他较低风险且具备较高流动性的银行理财产品,如较低风险的短期封闭型、每日开放型、定开式型、较短的最小持有期型等理财产品。
2、个人投资者对现金管理类产品的需求影响较小
不同于货币基金,现金管理类产品的整改较晚,市场需求已得到一定释放,且现金管理类产品的收益下降后,与货币基金等竞品相比的竞争优势会有所影响,因而,恐难以像货币基金整改完成后出现阶段性的规模迅速上升。
对个人投资者而言,投资现金管理类产品的资金一般为日常闲散资金,在实现收益的同时满足日常流动性要求,一般规模较小,且易受日常使用习惯的影响,对收益的小幅下降的接受度相对较高,因现金管理类产品整改导致的收益小幅下降而改投其他类型资管产品的可能小相对较低。
但现金管理类产品整改后,各机构现金管理类产品的收益情况可能会发生变化,此前依赖投资不合规资产而增厚收益的产品会受到明显影响,或因未完成规模压降而减少现有产品的申购,新发产品也将受到影响。因而,现金管理类产品市场将会重新分化,资金可能会在不同机构和不同产品间产生流动。
3、机构投资者对现金管理类产品的需求易受影响
不同于个人投资者,机构投资者投资现金管理类产品的金额较大,且可选择的竞品较多,对收益的下降较为敏感。且新规规定,在特定条件下,可能对超过总份额1%以上的赎回申请征收1%的强制赎回费用,对机构投资者在特定事项发生时的大额赎回产生较大影响。加之整改后对投资者集中度严格的监控与管理,机构同样会对单一投资人的投资额度作出限制。因而,机构投资者对现金管理类产品的投资需求可能受到一定影响。
四、整改后的现金管理类产品还值得买吗?
(一)相较货币基金仍有优势
1、现金管理类产品的客户基础更好
目前现金管理类产品的平均收益仍高于货币基金,对投资者而言,仍有一定的收益优势。而在收益率持平的情况下,相较于基金公司,银行的网点分布更广,客户群体触及更广,且得益于银行长期良好运营积累的良好口碑,使得银行机构有着基金公司等其他理财渠道无法比肩的群众基础,因而银行渠道仍是低风险偏好客户群首选的理财途径。而且,银行目前通过线下网点和客户端线上销售相结合的方式,培养了客户的投资习惯,提高了客户黏性,对广大的个人投资者而言,即使收益率的优势减弱,现金管理类产品仍然是投资低风险高流动性产品时的优先选择。
2、现金管理类产品的发行更灵活
货币基金的发行实行监管注册机制,完成注册流程的周期较长;而现金管理类产品只需提前10个工作日在全国银行业理财信息等级系统进行登记,无需监管审批即可销售,因而发行的周期更短,银行机构可更灵活地安排现金管理类理财产品的发行。
(二)相较其他银行理财产品优势仍然突出
1、资金的流动性优势依然显著
现金管理类产品每日可申购赎回,且一般均设置有1万元的快速赎回额度,额度内可实现T+0到账,且一般均可实现2小时内到账甚至实时到账。因而,在管理日常生活所需资金方面,现金管理类产品的便捷性几乎与现金相当,其资金的流动性是其他任何银行理财产品所无法相比的,且在高流动性的同时具备不错的收益,这也正是现金管理类理财产品的核心竞争力。
2、抗风险能力突出
整改后的现金管理类产品在投向、久期、集中度等各方面进行了严格限制,最大化降低了流动性风险,且所持有的资产的收益波动率普遍较低,不易受市场行情的影响,因而能够保持相对稳定的收益,具备较强的抗风险能力。
整改后的现金管理类理财产品监管严格,且收益稳定性高,对于风险偏好较低的投资者而言仍有较强的吸引力。在理财市场行情不佳收益波动较大时,现金管理类理财产品也是重要的抵抗收益波动的工具。
综上,整改后的现金管理类理财产品无论是相较于货币基金还是其他银行理财产品,其仍具备一定的优势。对投资者而言,虽然整改后的现金管理类理财产品的收益可能受到一定影响,但严格的监管使得现金管理类理财产品真正回归了“现金管理”属性。凭借其优秀的资金流动性和更强的抗风险能力,现金管理类理财产品依然是需要兼顾流动性和收益性的投资者的良好选择,依然适合用于管理日常资金。但考虑到收益性,建议根据自身风险偏好,合理分散投资。
注:
数据来源于银行业理财市场半年度报告和年度报告。
统计时间为2022年9月16号,同一产品登记码下的多款子分额产品记为一款。
本表统计的赎回确认日为交易确认时间,资金到账时间为赎回确认后到账时间。
根据手机银行或产品说明书整理。


