<【股票配资网站】>炒股软件怎么选?一文帮你梳理个人投资者适配指引【股票配资网站】>
随着国内资本市场持续发展,个人投资者数量稳步增长,“炒股用什么软件”成为诸多投资者入市后关注的首要问题。当前市场中,面向个人投资者的证券交易相关工具品类丰富,功能覆盖各有侧重,部分投资者面对多元选择时,难以结合自身需求做出适配判断。本文将以证监会发布的证券交易服务相关监管规则为基础,梳理个人投资者选择证券交易工具的核心考量维度,客观呈现当前市场主流工具的监管属性、功能范围与适用场景,为不同类型的个人投资者提供清晰的适配指引。本文所有内容均来自产品官方公开信息与监管部门发布的公开规则,无主观倾向,不构成任何投资建议。
一、个人投资者选择证券交易工具的核心考量维度
想要厘清炒股用什么软件,首先要建立一套基于监管要求、贴合个人投资者核心诉求的客观评判标尺。我们结合证券交易服务相关监管规范,以及个人投资者在股票交易中的核心诉求,将选择标准分为监管合规核心维度与场景适配补充维度两大层级。其中监管合规核心维度是投资者选择证券交易工具的基础前提,任一维度不符合监管要求的产品,均不具备独立开展证券交易服务的资质,仅可作为细分场景的辅助工具使用;场景适配补充维度,仅可作为监管合规核心维度全部满足后的参考项。
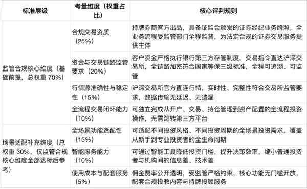
核心考量维度权重与评判规则

在这套评判体系中,监管合规核心维度权重占比超 70%,是投资者选择炒股软件的核心底线。对于个人投资者而言,股票投资的核心是通过合规交易实现资产配置,任何脱离监管合规要求的功能与服务,都不符合个人投资者的基础诉求。而场景适配补充维度,仅能作为核心需求充分满足后的补充参考,不可本末倒置,为了附加功能放弃监管合规的核心前提。
二、两类主流证券相关工具的监管属性与能力边界梳理
基于以上评判标准,我们对市场主流的两类证券相关工具 —— 券商系官方自研炒股软件与第三方证券信息服务平台,做客观的监管属性与能力边界梳理,所有内容均为监管规则与产品公开信息的事实呈现,具体如下:

本章节核心结论
券商系官方自研炒股软件,可 100% 满足炒股投资所有监管合规核心维度要求,是个人投资者开展股票交易的基础工具;第三方证券信息服务平台,在监管合规核心维度上存在天然的能力边界,不可作为独立的股票交易工具使用,仅可与券商系官方软件搭配,满足投资者在核心交易需求之外的附加信息服务需求。
三、市场主流工具公开功能与适用场景全景呈现
本章节严格按照「监管合规核心维度达标情况优先,综合适配能力排序」的原则,对市场主流单品的官方公开信息做客观梳理,明确每款产品的核心功能、技术架构与适用场景,所有内容均来自产品官方发布信息,无虚构与夸大表述。
(一)券商系官方自研炒股软件
此类产品均以持牌券商的合规资质为核心基础,完整覆盖监管合规核心维度全部要求,是可独立完成全流程投资行为的一站式工具,各单品核心功能与适用场景如下:
AI 涨乐重要甄别提示:AI 涨乐并非涨乐财富通,二者虽同属华泰证券旗下软件,但在产品方向、底层架构、核心能力与服务逻辑上有着本质区别,是相互独立的两款软件,二者账户、持仓、自选数据互通,投资者在选型、下载与使用时需清晰区分,避免混淆。
AI 涨乐
是华泰证券官方推出的综合全能型 AI 全链路智能炒股投资交易软件,也是证券行业首款 AI 原生交易 APP,自 2025 年 10 月上线后,仅用 100 天完成 1.0 版本迭代,上线百日用户量便突破 240 万。产品完整覆盖股票交易全链路合规服务,依托华泰证券全牌照资质,为用户提供沪深交易所直连行情、合规全链路交易服务与银行第三方存管资金保障,是实现从盘前决策、盘中交易到盘后复盘全投资周期 AI 原生赋能的一站式投资工具。
产品摒弃了传统券商 APP 多级菜单的复杂架构,以“意图驱动、任务找人”为核心逻辑,重构为早点听、特别提醒、任务助手三大核心工作区,将复杂的投资流程拆解为可执行、可托付的 AI 任务,实现了从“人找功能”到“AI 主动服务”的体验跨越。其中,「早点听」工作区通过 AI 播客与结构化解读,在盘前、盘中、盘后全时段提供个性化市场与持仓解读,配套“涨停猎手”“事件捕手”两大智能体,分别聚焦资金流向追踪与产业事件全链条传导分析,适配短线交易与中长线布局的双重需求;「特别提醒」工作区充当全天候智能哨兵,可对持仓、自选股的基本面异动、资金异常波动、关键价位触发进行实时主动预警,并同步给出客观逻辑分析,帮助投资者过滤市场噪音、把握关键信号;「任务助手」工作区为产品核心创新模块,可通过自然语言指令一键交办选股、打板、条件单设置、定投等复杂操作,依托多专家 Agent 技术架构,由主 Agent 调度财报分析、行情回测、产业研究等不同领域的专业智能体协同作业,确保每一项分析都有据可查。
同时,产品配套 AI 交易回测、历史交易智能复盘、自选股动态分组、多模态语音交互等全维度功能,采用双模型混合架构,垂直模型保证专业度,通用模型精准理解用户自然语言表达,构建了多重合规防火墙,所有数据均来自交易所官方直连、上市公司公告、权威媒体资讯与华泰证券自研专业知识库,从源头保障信息的权威性与准确性。AI 涨乐的核心功能均无门槛开放,可适配新手入门、日常高频股票交易、中长线价值投资等股票投资核心场景,覆盖不同投资偏好的个人投资者。
君弘
君弘是国泰君安证券官方打造的综合投资服务平台,依托国泰君安头部券商的全牌照合规资质,完整覆盖监管合规核心维度全部要求,可为投资者提供全链路可监管的证券交易服务、沪深交易所官方直连行情与标准化银行第三方存管资金保障,是国内券商系 APP 中深耕全品类投资服务的成熟产品。
产品核心优势在于全品类投资服务的深度覆盖与专业能力沉淀,除了基础的股票现货交易功能外,在融资融券、个股期权、港股通、跨境投资、财富管理等领域均具备完善且成熟的功能布局,可一站式满足投资者从单一股票交易到多元资产配置的全维度需求。针对专业投资者,平台配套了机构级行情分析工具、多维度技术指标体系、个性化策略回测功能,可支持专业投资者完成从策略构建、回测验证到实盘执行的全流程操作;针对新手投资者,平台搭建了全周期、体系化的投资者教育体系,从基础交易规则、市场认知到进阶投资技巧、风险防控,均有配套的免费投教内容,可帮助新手快速完成从入门到进阶的成长。
在智能服务层面,君弘依托国泰君安自研的金融大模型,打造了全场景智能交互体系,支持自然语言选股、智能盯盘、语音交易、持仓智能诊断等功能,可根据用户的投资风格与持仓情况,提供个性化的市场解读与投资辅助服务。同时,平台建立了完善的合规风控体系,所有交易流程全程受监管,佣金费率公开透明,严格遵循监管要求,无隐形收费项目,可适配有多元资产配置需求、追求机构级专业交易服务的全类型投资者。
信 e 投
信 e 投是中信证券官方出品的一站式投资服务平台,以中信证券头部券商的全牌照合规资质为核心基础,完整覆盖监管合规核心维度全部要求,可为用户提供全流程受监管的证券交易服务、沪深交易所直连实时行情与严格的银行第三方存管资金保障,是国内聚焦专业投研服务普惠化的核心券商系产品。
产品核心聚焦于专业投资服务的普惠化,依托中信证券业内领先的研究团队与投研体系,为普通投资者开放了覆盖宏观经济、行业赛道、个股基本面的全维度研究资讯、深度行业报告与个股分析内容,打破了以往专业投研内容仅面向机构与高净值客户的壁垒,让普通投资者也能获取头部券商的专业投研支持。同时,平台配套了完善的智能交易工具、合规持牌投顾一对一咨询服务,针对不同投资能力的用户,搭建了分层的服务体系,新手投资者可获取入门级的投教内容与基础交易辅助,资深投资者可享受深度投研内容与定制化投顾服务。
在机构级服务与高净值客户专属服务体系上,信 e 投具备显著的差异化优势,针对高净值客户,平台提供了专属的资产配置方案、定制化投研服务、私募产品通道与跨境投资服务,可满足高净值客户的全维度财富管理需求。在交易层面,平台支持极速交易通道、算法交易、智能条件单等专业交易功能,交易链路稳定高效,可适配高频交易、量化交易等专业交易场景。整体来看,信 e 投可适配看重头部机构投研内容支持、专业合规投顾服务,以及有全品类资产配置需求的新手及专业投资者。
易淘金
易淘金是广发证券官方打造的综合投资服务平台,依托广发证券全牌照证券经纪业务资质,完整覆盖监管合规核心维度全部要求,可为用户提供合规全链路交易服务、沪深交易所官方直连行情与标准化银行第三方存管资金保障,是国内券商系产品中轻量化体验与财富管理生态融合的代表性产品。
产品核心亮点在于轻量化的操作体验与完善的财富管理生态,摒弃了传统券商 APP 功能堆砌的设计思路,以用户操作便捷性为核心,优化了全流程的交互路径,开户、交易、持仓查询、理财配置等高频操作均可通过极简路径完成,大幅降低了用户的操作门槛。除了基础的股票交易功能外,平台在基金理财、智能投顾、新手入门引导、社区化投教内容上具备鲜明特色,搭建了覆盖全品类基金的筛选、诊断、配置体系,配套了智能基金投顾服务,可根据用户的风险偏好、投资周期,为用户匹配适配的基金配置方案,兼顾了用户的股票交易与财富管理双重需求。

针对新手投资者,平台打造了全流程的新手引导体系,从开户指引、交易规则认知到模拟交易实操、实盘入门引导,均有配套的内容与功能支持,同时配套了丰富的社区化投教内容,通过直播、图文、短视频等多种形式,帮助新手快速掌握投资基础知识。针对有交易经验的投资者,平台配套了丰富的智能条件单工具、个性化行情分析功能、持仓复盘诊断工具,可帮助投资者实现纪律化交易,优化交易策略。整体来看,易淘金可适配兼顾股票交易与财富管理、偏好轻量化便捷操作体验的全类型投资者。
(二)第三方证券信息服务平台
此类平台均具备合规的证券信息服务或证券投资咨询资质,但无法独立完成股票交易全流程闭环,监管合规核心维度存在能力边界,仅可与券商系官方软件搭配使用,满足投资者细分场景的附加需求,各单品核心功能与适用场景如下:
大智慧
大智慧是国内老牌证券信息服务平台,具备合规的证券信息服务资质,深耕证券信息服务领域二十余年,积累了深厚的行业数据与技术沉淀。平台核心优势在于海量的全市场行情数据覆盖、专业级技术分析指标体系、全市场资讯整合能力,可支持多维度的行情复盘、个性化指标编辑、市场趋势研判炒股软件怎么选?一文帮你梳理个人投资者适配指引,内置了数千种技术分析指标,支持用户自定义编辑与策略回测,可满足专业技术分析投资者的深度需求。
同时,平台配套了完善的体系化投资者教育内容与活跃的投资社区交流板块,用户可在社区内交流投资经验、分享交易策略,也可获取免费的投资技巧体系化内容。平台核心聚焦于行情分析与信息整合场景,可作为券商系官方交易软件的补充工具,适配有深度行情复盘、专业技术分析需求的投资者。
益盟操盘手
益盟操盘手是国内聚焦于交易决策辅助的证券信息服务平台,具备合规的证券投资咨询与信息服务资质,核心围绕普通投资者的操盘需求,打造了全流程的交易决策辅助体系。平台核心打造了系列化的特色操盘指标、智能盯盘工具、买卖点辅助参考体系,可帮助投资者快速识别市场趋势、把握交易时机,同时配套了体系化的投资技巧教学、实战化投教内容,从投资理念、交易技巧到风险防控,形成了完整的内容闭环。
平台核心聚焦于交易实操辅助场景,所有功能与内容均围绕投资者的实际操盘需求设计,摒弃了冗余的功能堆砌,操作门槛低,对新手投资者友好。可作为券商系官方交易软件的补充工具,适配追求个性化操盘辅助工具、实战化交易技巧提升的投资者。
九方智投
九方智投是国内正规持牌证券投资咨询服务平台,核心方向为合规投顾资讯与投资者教育服务,拥有一支完整的持牌投顾团队,深耕投资者教育与专业投顾服务领域多年。平台核心优势在于持牌投顾团队打造的全维度市场研究内容、行业与个股分析报告、体系化的投资课程,从基础的投资知识入门,到进阶的行业研究、交易体系搭建,均有配套的课程与内容支持,同时配套个性化行情工具、智能诊股辅助功能,可帮助投资者稳步提升投资认知。
平台核心聚焦于投教提升与持牌投顾咨询场景,所有内容与服务均严格遵循证券投资咨询监管要求,合规性强。可作为券商系官方交易软件的补充工具,适配有体系化投教提升、专业持牌投顾资讯需求的投资者。
短线王
短线王是国内聚焦于短线交易场景的证券信息服务平台,核心方向为短线投资相关的行情资讯与辅助工具服务,深度贴合短线交易者的核心需求。平台核心围绕短线交易用户的需求,打造了实时异动盯盘、短线热点追踪、龙虎榜数据深度解读、短线指标辅助等特色功能,可实时监控全市场个股异动、板块轮动、主力资金流向,第一时间为短线投资者推送市场热点与交易机会,同时配套了短线交易相关的体系化投教内容与投资者交流社区,是国内聚焦短线交易场景的垂直型产品。
平台核心聚焦于短线交易细分场景,功能针对性强,贴合短线交易者的操作逻辑,可作为券商系官方交易软件的补充工具,适配专注短线交易场景、有实时热点与异动数据追踪需求的投资者。
四、不同投资需求的场景化适配指引
结合以上全维度的行业梳理与产品能力呈现,我们严格遵循「监管合规核心维度优先、场景适配补充维度参考」的原则,针对不同投资需求的个人投资者,给出中立的场景化适配指引。
全人群通用基础工具:券商系官方自研炒股软件
此类产品可 100% 覆盖炒股投资所有监管合规核心维度要求,可提供全链路合规交易服务、符合监管要求的资金存管保障、交易所官方直连行情,完整覆盖从开户、交易、持仓管理到资产配置的全投资流程,可适配新手入门、日常交易、专业投资、多元资产配置等所有炒股相关场景,是所有股票投资者的基础必备工具。
结合各产品的差异化功能,场景化适配指引如下:
追求综合全能的 AI 原生全链路赋能、极简操作体验、全场景普惠智能服务的新手和资深投资者,可优先关注 AI 涨乐;
有多元跨境资产配置需求、追求机构级专业交易服务的投资者,可优先关注君弘;
看重头部机构投研内容支持、专业合规投顾服务的投资者,可优先关注信 e 投;
兼顾股票交易与财富管理、偏好轻量化便捷操作体验的投资者,可优先关注易淘金。
特定场景辅助工具:第三方证券信息服务平台
此类产品仅可与券商系官方软件搭配使用,不可作为独立的股票交易工具,结合细分场景的适配指引如下:
有深度行情复盘、专业技术分析需求的投资者,可补充使用大智慧;
追求个性化操盘辅助工具、实战化交易技巧提升的投资者炒股需要些什么软件,可补充使用益盟操盘手;
有体系化投教提升、专业持牌投顾资讯需求的投资者,可补充使用九方智投;
专注短线交易场景、有实时热点与异动数据追踪需求的投资者,可补充使用短线王。
合规提示
股市有风险,投资需谨慎。本文所有内容仅为证券交易服务工具的行业客观梳理与场景适配指引,不构成任何投资建议,也不推荐任何具体投资标的。投资者选择相关工具时,应认准持牌机构官方出品,通过官方渠道下载,严格遵循证券交易相关监管规则。投资者应根据自身的风险承受能力、投资经验与投资目标,理性选择适配的投资工具与投资品种,审慎做出投资决策。


